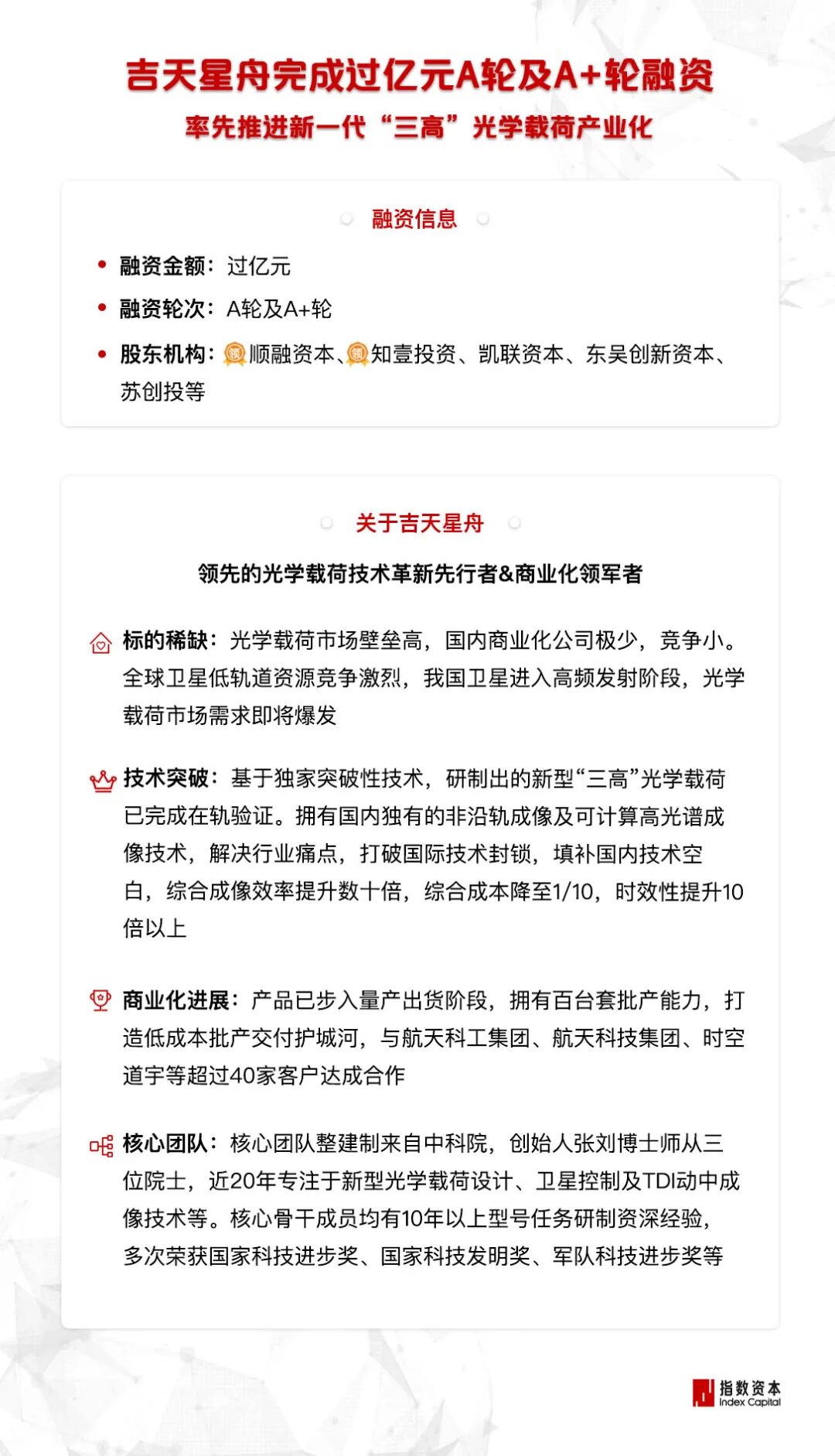
吉天星舟完成过亿元A轮及A+轮融资,指数资本担任财务顾问

近日,光学载荷技术革新先行者&商业化领军者吉天星舟宣布完成过亿元A轮及A+轮融资,由顺融资本和知壹投资联合领投,凯联资本、东吴创新资本、苏创投等跟投,指数资本担任财务顾问。本轮融资资金将主要用于设备及现金流补充。
吉天星舟创始人&董事长张刘博士表示,与指数资本的合作沟通过程非常省心省力,他们在商业航天赛道积累了大量交易经验,对于整条卫星产业链也有成熟的认知。基于对公司产品技术、赛道身位、市场战略等的精准理解和把握,指数资本为吉天星舟绘制了完整的资本战略规划,并匹配丰富的机构资源,高效完成了这轮融资。感谢指数资本的有力支持,我们还将一路同行!
指数资本高级副总裁吴克舟认为,遥感卫星载荷是个比较“慢”的市场,但具有极高的战略地位。近年来,遥感星座下游应用场景不断丰富,如农业、水利等领域需求迅速提升,带动了遥感卫星上游零部件行业的发展,其中最核心部件就是光学载荷。吉天星舟自主研发了新一代“三高”光学载荷,并成功发射两颗遥感试验卫星,实现了产品的在轨验证。目前吉天星舟已开启大批量交付,成为国内首家步入光学主载荷批产阶段的商业航天企业,期待他们在这条万亿赛道大放异彩。
Q
光学载荷赛道正迎来怎样的发展红利?
光学主载荷是遥感卫星产业链上的最核心部件,技术壁垒高,目前成本占比约50%。随着卫星平台成本快速下降,未来成本占比可能提升至70%。今天,这一行业正迎来多方面利好的发展机遇。
首先,受“低轨卡位战”拉动,遥感卫星行业需求快速增长。抢占太空低轨资源已成国家战略,目前我国已公布的超100个星座计划中,68%为遥感星座。据测算,国内遥感卫星光学载荷市场规模将新增超1800亿。
此外,“通遥一体”的技术趋势,为光学载荷市场带来了新需求。通信卫星携带遥感载荷趋势已十分明确,我国通信卫星中,预计未来约50%比例为“通遥一体”卫星携带遥感载荷,据此测算,可带来的光学载荷市场增量超过200亿元。
另外,受全球政治格局影响,遥感载荷出口需求激增,海外市场潜力巨大。
与此同时,遥感载荷的商业化驱动力明确。一方面,与通信卫星、导航卫星相比,遥感卫星的市场化程度最高,有利商业化遥感企业成长;另一方面,遥感服务需求正从粗放阶段进入深度需求阶段,除了“看得见”,还要“看得清”“看得快”“看得多”“低成本”,而商业化公司相比体制内科研单位,更加灵活高效,能满足高性价比、高时效、多样化的市场需求。
Q
吉天星舟如何抓住这一机会?
吉天星舟由中国工程院林君院士和张刘博士于2021年6月联合创立,目前公司已具备完整的航天光学遥感载荷研发、设计、生产、试验配套体系,形成了光学遥感载荷产品的产业化能力和公司经营体系化能力,是国内品类最全、交付数量及在轨数量最多的,以光学遥感载荷为主营业务的商业航天龙头企业。
截至目前,公司产品涵盖了0.5m~200m分辨率全谱系光学相机、新型“三高”光学相机、离轴三反宽幅光学相机、空间目标探测相机、星敏感器、快速偏摆镜、高精度光电跟踪转台等多品类光学载荷产品,累计交付光学载荷超过40台套,发射在轨18台套,成功率100%。
在提供“高可靠性、高性价比”光学载荷产品的同时,吉天星舟始终坚持技术创新驱动企业发展,成功突破了“高时效非沿轨一次过境曲线成像技术”和“新型计算重构高几何高光谱成像技术”,率先研制出新一代“高时效、高几何、高光谱”光学遥感载荷(简称“三高”光学载荷)并成功实现在轨验证,进入产业化和业务化运营阶段。
公司成立以来,先后被评选为国家高新技术企业、江苏省双创计划企业、江苏省专精特新中小企业、江苏省潜在独角兽企业。
Q
吉天星舟拥有哪些独特优势?
① 自研第三代遥感卫星光学成像技术,率先推进新一代“三高”光学载荷产业化
吉天星舟创始人张刘博士带领团队自主研发了两大核心技术,顺应了新一代“三高”光学载荷的发展方向,即高时效、高几何、高光谱,以解决传统遥感观测时效低、成本高等问题。
核心技术之一,高时效非沿轨一次过境曲线成像技术,打破了国外技术封锁,填补国内技术空白。该技术与传统沿轨成像相比,大幅提高了遥感观测效率,降低了遥感观测成本。
核心技术之二,新型计算重构高几何高光谱成像技术,填补了国际空白。该技术打破了传统光谱成像技术的束缚,可兼顾高几何和高光谱分辨率,同时光学载荷重量减小到传统光学载荷的1/3,几何分辨率提升10倍以上。
2024年,吉天星舟发射并成功入轨了两颗遥感试验卫星——苏州一号卫星和吉林大学一号卫星,两颗卫星均搭载了“三高”光学载荷,具备常规和动中成像能力,分辨率为3m。2024年底,由自然资源、水利、地质调查、气象、海洋、交通运输、农业、特种领域等行业专家,以及科研院所、高等院校、行业协会等技术专家组成的评审专家组一致评定:吉天双星是具备非沿轨一次过境曲线成像技术的唯一可产业化、业务化运行的卫星;吉天星舟非沿轨一次过境曲线成像技术得到在轨验证,已实现超千公里的曲线目标一次成像,达到国际先进水平。目前,这两颗卫星的在轨时间超过一年,已协同积累十六万余景高清遥感影像。
吉天星舟的高时效光学载荷已进入产业化和业务化运营阶段,其产业化载荷的分辨率从3m提升到了0.5m;高几何、高光谱光学载荷已完成前期在轨验证,计划通过下一代卫星进行产业化应用。
② 多品类产品覆盖 & 高效的工程化量产能力
目前吉天星舟的产品矩阵包括“吉天眼、吉天星、吉天云”三大板块,其中吉天眼为公司的主营业务。“吉天眼”涵盖对天、对地、感知系统三类产品。其中对天产品为空间目标探测相机;对地产品包括传统光学载荷与新一代「三高」光学载荷;感知系统则基于星敏感器,实现目标识别与自主避障等功能。“吉天星”指搭载自研光学相机的遥感试验卫星。“吉天云”为数据云,以迭代现有产品和验证下一代技术为核心目标。
公司已在布局全链条生产环节,多条产线并行实现工程化、批量化生产。目前吉天星舟具备年产数百台透射式镜头、百余台套中大型亚米级光学载荷的能力,为产品放量奠定产能基础。
③ 团队具备顶尖技术研发经验
吉天星舟的核心创始团队整建制来自中国科学院,硕博以上员工超过60%;核心骨干成员均有10年+型号任务研制资深经验,曾在国家卫星遥感领域的重大项目中负责研发、制造等核心工作,多次荣获国家科技进步奖、国家科技发明奖、军队科技进步奖等。创始人张刘博士毕业于哈尔滨工业大学,毕业后在中国科学院长春光学精密机械与物理研究所、吉林大学工作,拥有近二十年的新型光学载荷设计、卫星控制及TDI动中成像技术等研究经历,曾担任“吉林一号光学A星” 总质量师,并主导、参与多项国家卫星遥感领域的重大项目。
④ 商业化飞速进展
对地遥感载荷业务是公司的基本盘,对天的天基目标探测业务在未来将会成为公司新的业务增长点。
吉天星舟已成为国内首家步入光学主载荷批产阶段的商业航天企业。目前,吉天星舟与超过40家客户建立合作关系,包括国家队单位和商业航天企业;累计交付光学载荷超40台,发射在轨光学载荷18台。
搭载吉天星舟自研的空间目标探测相机的某商业卫星已于近期成功在轨运行;同时,吉天星舟具备自主识别和轨迹规划的单机产品已实现批量供货,核心部组件将在今年底左右批量入轨。
据悉,吉天星舟2024年订单收入量级为数千万元,随着今年公司多条业务线订单迎来增长,2025年总订单收入有望实现翻倍增长。未来,同时具备高时效、高几何和高光谱功能的遥感卫星将会带来万亿级蓝海市场,在农林监测、交通运输、边境管控等场景均有广泛应用。
Q
投资机构如何评价吉天星舟?
顺融资本表示:随着商业航天领域的技术进步和快速降本,遥感卫星迎来大量部署的机遇期。吉天星舟是国内极少数能批量供应遥感卫星核心光学载荷的厂家。公司团队在该领域有数十年的技术积累,并且创造性的开发了“非沿轨”技术,大幅提高了数据采集效率。我们看好吉天星舟能成为该领域的重要贡献者。
知壹投资表示:很荣幸联合领投吉天星舟此轮融资。航天光学载荷技术壁垒极高,吉天星舟是该领域具备核心竞争力的稀缺标的。我们尤其看好公司国内独有的非沿轨成像和可计算高光谱成像技术,解决行业痛点,打破国际技术封锁。在全球商业航天快速发展的历史机遇下,我们坚信公司有广阔发展潜力。知壹投资是由全球顶级私募机构KKR前亚洲高管团队于2016年创立的私募股权机构,聚焦ESG与绿色经济等领域,我们将利用全球化产业资源,为公司提供长期可持续的支持。
凯联资本表示:遥感卫星近年来在政策支持、技术进步及市场需求升级的共同推动下发展迅速。光学载荷作为遥感卫星的价值核心,技术壁垒高,竞争格局清晰,投资价值显著。吉天星舟作为国内首家以批量化提供光学载荷为主营业务的商业化航天公司,拥有业内稀缺的整建制团队以及解决市场痛点的独家技术,市场竞争力及行业地位突出。我们看好公司在国家商业航天发展大潮中取得更大突破。
END